发布时间:2023-03-21 16:49:00 来源:互联网
不同多项式承诺方案列表:
010-350000上表显示,FRI是Starkware采用的多项式承诺方案,可以实现量化级,但被证明的数据量最大; IPA是Bulletproof和Halo2零知识算法的默认多项式承诺方案,验证时间较长,采用的项目有门罗货币、zcash等,前两者不需要初始的可信设置。
由上图可见,在证明大小和验证时间上,KZG多项式承诺的优势较大,KZG承诺也是目前应用最广泛的多项式承诺方式。 但是,KZG基于椭圆曲线、对函数,需要初始的可靠设定。 在ETH相关生态及其未来的升级路线中,可以看到多项式承诺的身影。 引入:
010-350002verkle树设计,优化以太坊的数据存储。
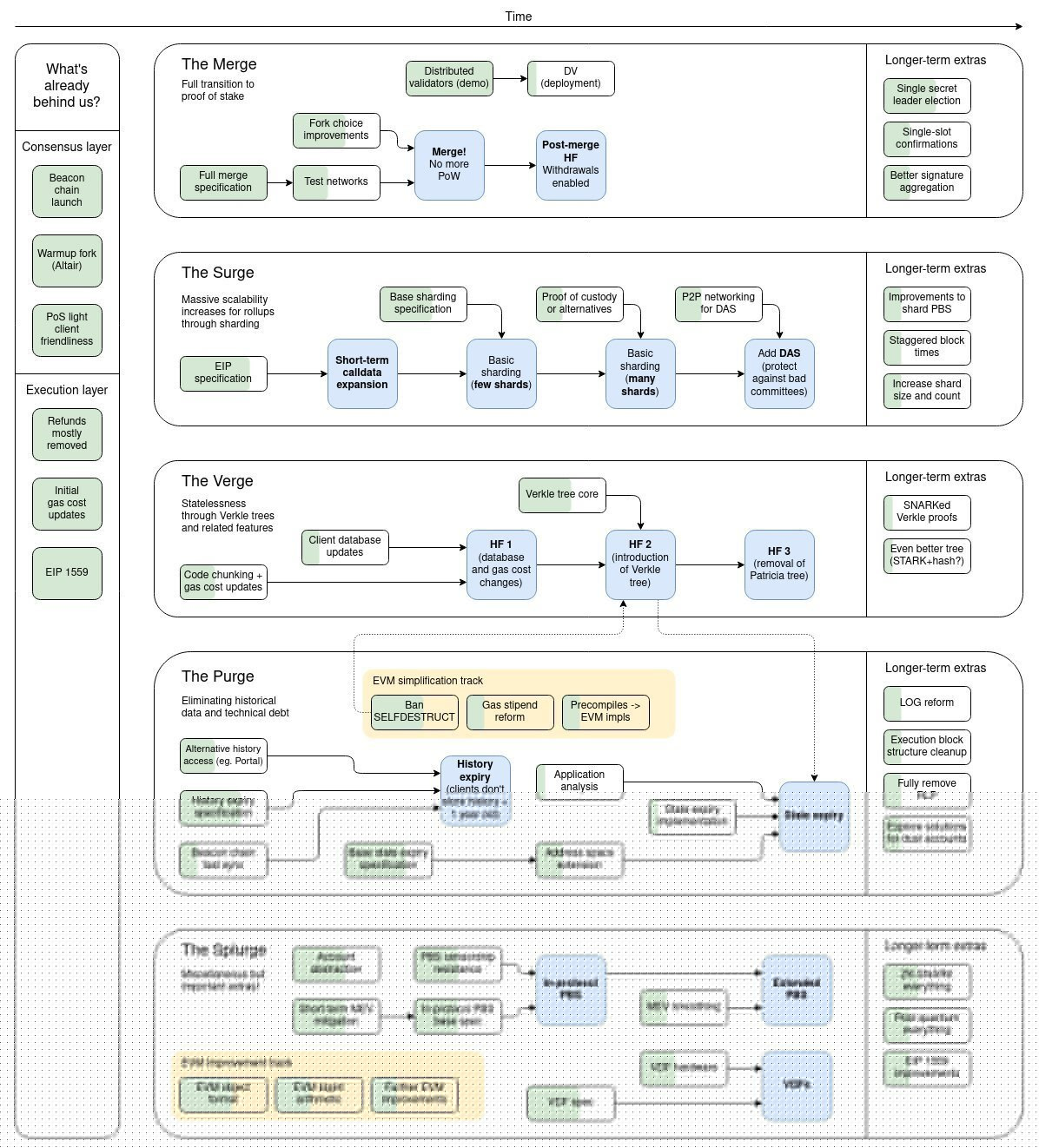
四个不同部分的升级后调整旨在减少错误的发生,确保网络顺畅运行。 它还旨在通过EVM改进和添加帐户抽象模型等。 其中,The Surge升级借鉴多项式承诺技术实现数据可采样功能,The Verge升级利用多项式承诺优化数据结构,ETH L2的zkrollup也采用多项式承诺实现零知识证明的性能扩展。
这里只介绍关于KZG多项式承诺的简单易懂的东西。 KZG多项式承诺( KZG Polynomial Commitment )也称为卡特多项式承诺,是Kate、Zaverucha和Goldberg发表的。 在一个多项式情形中,证明方可以计算多项式的承诺,并在多项式的任意点打开它。 此承诺方案证明多项式在特定位置的值与指定值匹配。
之所以称为承诺,是因为当向某个对象发送某个承诺值(椭圆曲线上的点)时,证明方无法改变当前计算的多项式。 他们可以只对一个多项式提供有效的证明; 尝试作弊时,它们不能提供证明,或者不证明被验证者拒绝。 有关详细信息,请参阅齐州博士在Dapp Learning中介绍的KZG视频。
在理解KZG之前,可以理解多项式、群、环、域、椭圆曲线、生成方、对公式、朗朗日插值等数学定义。
010-350004由于椭圆曲线群不支持运算多项式之间的乘法运算,所以在这种情况下必须用配对函数来解决:
010-350006多项式承诺应用方向归纳起来有三个类别
请尽最大努力。 占用带宽小,采样过程所需的计算量通过DAS (数据可用性抽样)
010-350008修改删除码增加额外的数据块。 通过抽样调查很容易发现这种情况,提高了安全性。
点( 2,8 ) ) 3,12 )等。 其中y值可以是纠错码数据,其中任意两点可以推出原多项式的系数。
0
纠删码(celestia)celestia=tender mint ( cosmos ) 2d解码防欺诈证明无数据存储树基础架构(用于数据存储用于传输网络IPFS的Libp2p和bitswap、用于数据模型的IPFS的IPLD(avail=substrate ) ) 2d删截修正KZG多项式被提交给IPFS基础设施
ETHprotoDankSharding=Blobs数据(替换现有calldata的数据可用性存储) ) 2d解码修复KZG多项式承诺(待定,提案还在讨论中) ( ETH基础架构EIP-4844的aa 计划在下一次的the merge以太坊升级中引入“协议屏蔽”,添加blob事务类型( EIP-4844 ),有望提高第2层Rollup的可扩展性
L2需要更新L1上的当前合同以支持DankSharding。 Celestia是通过欺诈证明实现的。 当证人发现数据不正确地采用删截技术时,此人提交欺诈证书提请其他节点注意。 但是,在这里,至少需要诚实假设(与至少连接到一个诚实节点) )和同步假设)确保当有人发送欺诈证书时,在一定时间内得到通知。
protoDanksharding后的以太坊和Polygon Avail采用了KZG多项式承诺( KZG commitments )的方法。 KZG多项式承诺方案在理论上必须优于欺诈证明方案,带宽需求更小,采样所需计算量更少,还免除了欺诈证明中包含的少数诚实假设和同步假设等安全假设。 未来的ETH也有意引入抗后量子密码学(见stark,采用散列,不以椭圆曲线为基础),避免量子计算机攻击。
Verkle Tree的概念于2018年推出,作为ETH升级的重要部分,Proof的大小比Merkle Tree大很多。对于10亿级别的数据,Merkle Tree的Proof需要约1kB。 与Merkle Tree类似,Verkle Tree也实现了Proofofinclusion(poi ),只需KZG root和Data即可验证,无需添加proof即可节省带宽。 1 .需求:状态客户端
)1)节点不具有完整的State Tree,只获取必要的State,Block (2 (验证2 )2) Portal Network (3)3)验证对State Tree的PoI有更高的性能要求) 2.
170 px ' class=' align center '
在不同的树结构中构建证书、更新证书和更新证书所需的复杂性
010-350001010-350000-010
在Verkle方案中,以太坊客户端不需要下载完整的状态数据,从而实现了ETH验证者的轻量级节点(也可以支持移动电话的运行),并执行多项式承诺( Verkle树的多项式承诺) 最近也考虑使用IPA ) ) ) ) ) ) ) ) 652
010-350005 )
初始的zk技术( Groth16 )属于线性PCP类。 除了需要可靠的设置外,主要缺点是如果需要不同计算(不同电路/多项式)的证明,则需要新的设置。 最近的zk技术PIOP类支持通用的默认设置和透明设置。 不需要可靠的前提。
新的zk证明系统通常可以被描述为多项式预言证明( piop )。 前者可以视为证明方说服验证方的约定程序,后者使用数学方法使该程序不被破坏。 项目方可以根据需要更改PIOP,并可以在不同的PCS中进行选择。
010-350007
从Amber文章中的图中可以看出,zk类项目采用KZG方案最多,由Ploygon、Scoll、Zksync2.0、Aztec、Aleo、Manta、以太坊基金会支持的PSE Starknet、Risc0、Polygon Miden采用FRI方案,ploygonzkvm(Hermez )为FRI和KZG的组合。 有趣的是,一些新的零知识证明系统支持多项式承诺方案的切换,KZG将来也可以切换到其他多项式承诺方案。
一般来说,多项式承诺重构了区块链的整个体系结构,在链的数据结构优化、区块链的模块化数据可用性和零知识证明系统中都起着重要的作用。 其他地方是否有应用场景也值得探索和随访。
相关攻略
国内买币违法吗 - 国内如何买币
07-02
脱虚向实,数字藏品回归日常,数字版权真实赋能文化产业
07-02
10款主流币种钱包下载汇总(火币钱包官网 专业的多币种钱包
07-02
以太坊几号合并 - 以太坊啥时候出来的
07-02
Wb3音乐平台Audius将集成TikT app官网下载
07-02
雷达币现在多少钱一枚2022 - 雷达币2022年价格
07-02
tockn[t app官网下载npockt钱包下载官网]
07-02
中本聪COR的最新消息最近什么情况中本聪会上市吗简介
07-02
YFI短时涨超9200美元,24小时涨幅为9.03%
07-02
数字货币今年能落地吗(数字货币今年能落地吗知乎
07-02
Solana基金会:Solana网络继续表现良好
07-02
fanbo app官网下载官网(facbo app官网下载
07-02
热门攻略推荐
国内买币违法吗 - 国内如何买币
2023-07-02
脱虚向实,数字藏品回归日常,数字版权真实赋能文化产业
2023-07-02
10款主流币种钱包下载汇总(火币钱包官网 专业的多币种钱包
2023-07-02
以太坊几号合并 - 以太坊啥时候出来的
2023-07-02
Wb3音乐平台Audius将集成TikT app官网下载
2023-07-02
雷达币现在多少钱一枚2022 - 雷达币2022年价格
2023-07-02
tockn[t app官网下载npockt钱包下载官网]
2023-07-02
中本聪COR的最新消息最近什么情况中本聪会上市吗简介
2023-07-02
YFI短时涨超9200美元,24小时涨幅为9.03%
2023-07-02
数字货币今年能落地吗(数字货币今年能落地吗知乎
2023-07-02